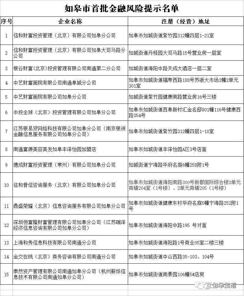
![]() 备注:已被公安受理、立案查处的企业不在此列 【直报网北京10月24日讯】(如皋发布)为有效防范化解本地区金融风险,提高市民金融风险防范意识,不给非法金融活动以可乘之机,经前期核查,特对下列在我市登记注册的企业(已被公安机关立案的除外)向全市市民进行金融风险提示。 截至目前,这些金融风险提示的企业均未取得国家金融管理部门或地方金融监管部门批准(含备案),不具备从事吸收存款、发放贷款、销售私募基金、销售保险等金融业务的资质。 市防范和处置非法集资工作领导小组办公室提醒广大投资者:投资有风险,投资人需自担风险;非法集资参与人自行承担因参与非法集资受到的损失。 请广大市民注意潜在金融风险,若发现存在非法吸收公众资金等违法行为,及时向市处置办或公安部门举报。
举报电话:0513-87199392,110,12345;举报邮箱:rgsjrb@163.com 如皋市防范和处置非法集资工作领导小组办公室 2018年10月17日 (原标题:信和、银谷财富、泰然金融等15家公司被提示非法集资风险) 责任编辑:小宇 解读新闻热点、呈现敏感事件、更多独家分析,尽在以下微信公号,扫描二维码免费阅读。
|














