|
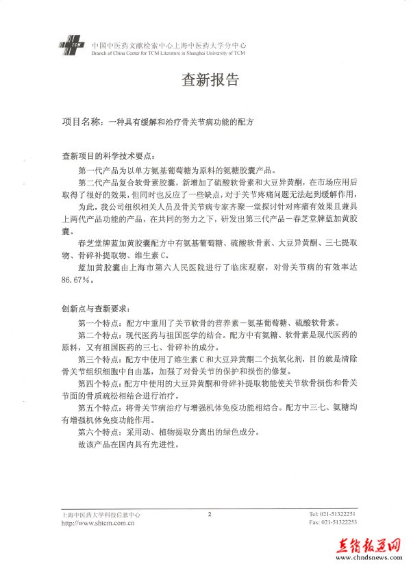
【直报网6月11日讯】(春芝堂)6月9日,中国中医药文献检索中心给春芝堂蓝加黄胶囊下发科技查新报告(报告编号:QQ14048)。报告指出,春芝堂蓝加黄胶囊有6点符合创新要求,故该产品在国内具有先进性。蓝加黄胶囊的创新点具体如下: 第一个特点:配方中重用了关节软骨的营养素——氨基葡萄糖、硫酸软骨素。 第二个特点:现代医药与祖国医学的结合。配方中有氨糖、软骨素是现代医药的原料,又有祖国医药的三七、骨碎补的成分。 第三个特点:配方中使用了维生素C和大豆异黄酮两个抗氧化剂,目的就是清除骨关节组织细胞中的自由基,加强了对骨关节的保护和损伤的修复。 第四个特点:配方中使用的大豆异黄酮和骨碎补提取物能使关节软骨损伤和骨关节面的骨质疏松相结合进行治疗。 第五个特点:将骨关节病治疗与增强机体免疫功能相结合。配方中三七、氨糖均有增强机体免疫功能作用。 第六个特点:采用动、植物提取分离出的绿色成分。 附:查新报告是查新机构根据查新项目的查新点与所查数据库等范围内的文献信息进行比较分析,对查新点作出判别,以书面形式撰写的客观、公正性的技术文件。其目的是为科研立项、成果评价、新产品鉴定等提供客观的文献依据。▲ (原标题:春芝堂蓝加黄胶囊符合创新要求 具有先进性) 责任编辑:小申 |












