|
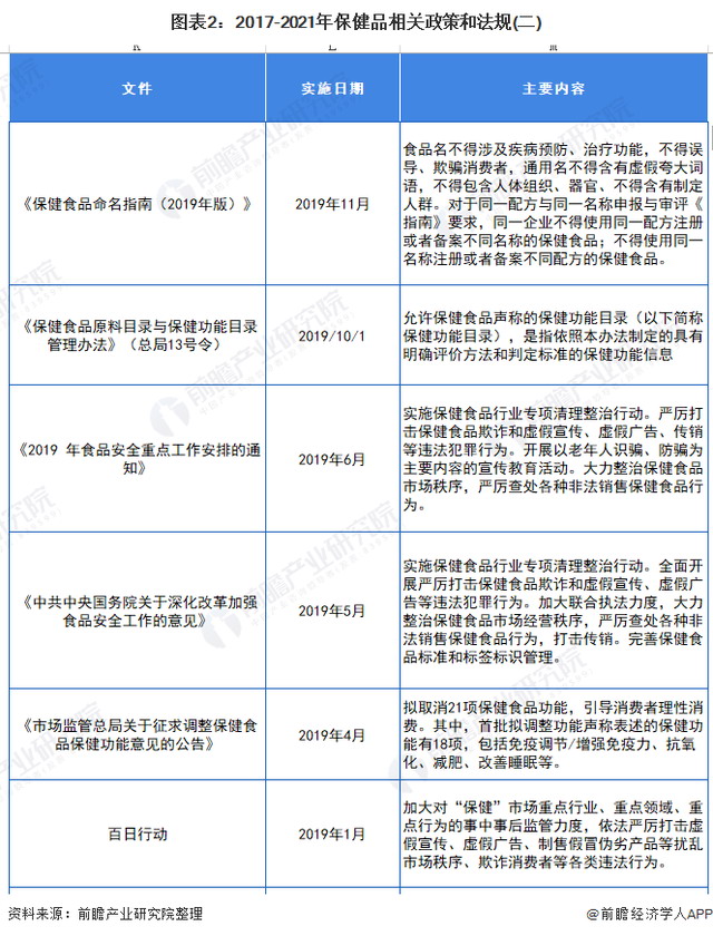
【直报网北京3月23日讯】(前瞻产业研究院)2008年至今,保健品行业处于监管加强期。2019年年受权健事件影响,“百日行动”(1月8日-4月18日)加强了对于保健食品注册+备案制度双轨并行的执行力度,严格医保刷卡类目,同时停止发放直销牌照。在监管日趋严格的同时,保健品行业也迎来了许多发展机遇。 《“健康中国2030”纲要》强调,推进健康中国建设,要坚持预防为主,强化早诊断、早治疗、早康复。而保健品的主要作用是增强免疫力、促进细胞再生、促进病体康复等,同时也对健康的居民发挥预防和保健作用,大健康政策的利好将有利于保健品产业发展。 保健品行业最新政策汇总 我国保健品行业所涉及的主要法律法规如下:
保健品行业发展规划汇总 2011年12月,国家发改委、工信部共同发布了《食品工业“十二五”发展规划》,首次将“营养与保健食品制造业”列入国家发展规划。2017年6月,国务院印发《国民营养计划(2017-2030年)》,提出要着力发展保健食品、营养强化食品、双蛋白食物等新型营养健康食品。
重点政策解读 2019年7月10日,中共中央国务院印发《“健康中国2030”规划纲要》,对2030年的全国健康目标进行设定,以及相关工作的安排。
政策环境对保健品行业发展的影响分析 现阶段中国在保健品方面的消费支出仍远低于发达国家。在欧美国家平均消费中,保健品的消费占总支出的25%以上,中国不到5%。 对保健品行业监管政策的逐渐完善,从长期来看,有利于行业的长期可持续规范发展。其次,关于电商政策的完善,有利于规范保健品行业的营销模式和渠道。加之关于中国健康发展规划的发布,大健康已成为保健品市场的新增长力,随着大健康的进一步发展,利好政策将持续利好保健品产业。
《“健康中国2030”纲要》强调,推进健康中国建设,要坚持预防为主,强化早诊断、早治疗、早康复。而保健品的主要作用是增强免疫力、促进细胞再生、促进病体康复等,同时也对健康的居民发挥预防和保健作用,大健康政策的利好将有利于保健品产业发展。 (原标题:2021年中国保健品行业相关政策汇总及解读) 责编:小美 【特别声明:部分文字及图片来源于网络,仅供学习和交流使用,不具有任何商业用途,其目的在于传递更多的信息,并不代表本平台赞同其观点。版权归原作者所有,如涉版权或来源标注有误,请及时和我们取得联系,我们将迅速处理,谢谢!】 解读新闻热点、呈现敏感事件、更多独家分析,尽在以下微信公号,扫描二维码免费阅读。
|



















