|
旗下多款产品宣传治疗功效涉嫌虚假宣传 公开资料显示,乐利来国际旗下有多款热销产品,包括鸵鸟油、骨健宝、树脂宝排毒贴、鲨鱼肝油、芦荟矿物晶、生物章之宝、妇洁宝等。 据乐利来国际经销商及多个微信公众号宣传资料显示,“乐利来骨健宝”,能促进软骨再生、帮助骨骼重建、促进骨骼愈合、增加软骨细胞和胶原蛋白数量;“乐利来芦荟固体饮料”,能排毒、抗癌、清血、美容、调理人体八大系统、补充74种微量元素;“乐利来鸸鹋油”,号称“无菌炎症的克星”,具有排湿排汗、消炎止痛、疏通经略、修复再生、等功效。 此外,在乐利来国际的前述工商登记信息的简介中,乐利来国际也称其产品“骨键宝3Rflex”在骨骼与关节治疗方面具有“权威性和世界性”。 据国家市场总局《食品广告发布暂行规定》第七条规定:“食品广告不得出现与药品相混淆的用语,不得直接或者间接地宣传治疗作用,也不得借助宣传某些成分的作用明示或者暗示该食品的治疗作用。” 据《中华人民共和国广告法》第十八条规定,保健食品广告不得含有下列内容:(一)表示功效、安全性的断言或者保证;(二)涉及疾病预防、治疗功能;(三)声称或者暗示广告商品为保障健康所必需;(四)与药品、其他保健食品进行比较;(五)利用广告代言人作推荐、证明;(六)法律、行政法规规定禁止的其他内容。保健食品广告应当显著标明“本品不能代替药物”。 事实上,乐利来国际此前就曾因产品虚假宣传问题,遭到过市场监管部门的处罚:2016年5月4日,北京市工商局朝阳分局因乐利来国际科贸(北京)有限公司“发布含有表示功效、安全性的断言或者保证的保健食品广告”,依据《中华人民共和国广告法》第五十八条的规定进行处罚16000元。 ![]()
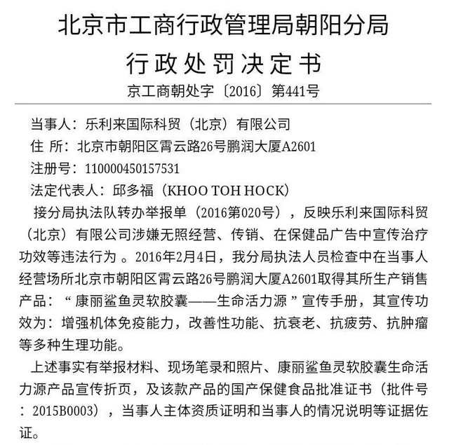
案情通报显示,北京市工商局朝阳分局执法人员在乐利来国际的经营场所取得其所生产销售产品“康丽鲨鱼灵软胶囊——生命活力源”宣传手册,其宣传功效为:增强机体免疫能力、改善性功能、抗衰老、抗疲劳、抗肿瘤等多种生理功能,当事人的上述行为违反《广告法》第十八条第一款第(一)项:“保健食品广告不得含有下列内容:(一)表示功效、安全性的断言或者保证”,构成违反《广告法》发布广告的违法行为。 (原标题:乐利涉传被罚2300多万,“无牌直销”多年,虚假宣传) 责任编辑:蓝莓 【特别声明:部分文字及图片来源于网络,仅供学习和交流使用,不具有任何商业用途,其目的在于传递更多的信息,并不代表本平台赞同其观点。版权归原作者所有,如涉版权或来源标注有误,请及时和我们取得联系,我们将迅速处理,谢谢!】 解读新闻热点、呈现敏感事件、更多独家分析,尽在以下微信公号,扫描二维码免费阅读。
|














